
Streamfest day 2: Smarter streaming in the cloud and the future of Kafka
Highlights from the second day of Redpanda Streamfest 2025
GCP Private Service Connect support and new cloud provider region availability lead the way for customers in regulated industries
After a big Redpanda Serverless announcement in March, we're keeping the updates coming for Redpanda Cloud's Dedicated and BYOC products. This latest release features a mix of enterprise-grade security and reliability features, plus some developer experience enhancements that add flexibility to how you interact with your clusters. And away we go!
Private Service Connect simplifies network connectivity and security as an abstraction layer between services on Google Cloud. These services include GCP-owned products, customer-owned VPCs, and third-party providers like Redpanda. Traffic stays on Google's private backbone network and never traverses the public internet.
Redpanda BYOC and Dedicated customers in regulated industries will benefit from simplified setup and security compliance when configuring GCP connectivity options like Private Service Connect and VPC Network Peering. The support for GCP complements equivalent AWS networking functionality for Redpanda Cloud, introduced in February.
Mutual TLS (mTLS) is a cornerstone of every Zero Trust security implementation, and we're expanding mTLS authentication for Redpanda Cloud customers with Dedicated and BYOC deployments. In addition to enabling mTLS options for HTTP Proxy and Schema Registry, today, we're enabling mTLS for Redpanda's Kafka API too.
With expanded mTLS support within Redpanda, customers can further harden their security posture and extend their investment in existing public key infrastructure (PKI) and certificate authority (CA) relationships. Cluster admins can now add, remove, and view X.509 digital certificates, as well as monitor for successful configuration. Contact the Redpanda Customer Success team to enable mTLS.
Redpanda Cloud now supports single sign-on (SSO) using OpenID Connect (OIDC), enhancing security while streamlining user access. Users can now authenticate via external identity provider (IdP) vendors like Okta, Microsoft Azure AD, Google Identity, and more. Redpanda integrates with any OIDC-compliant IdP that supports discovery. See our docs for more info on how to integrate your IdP, or contact Redpanda support to enable this feature.
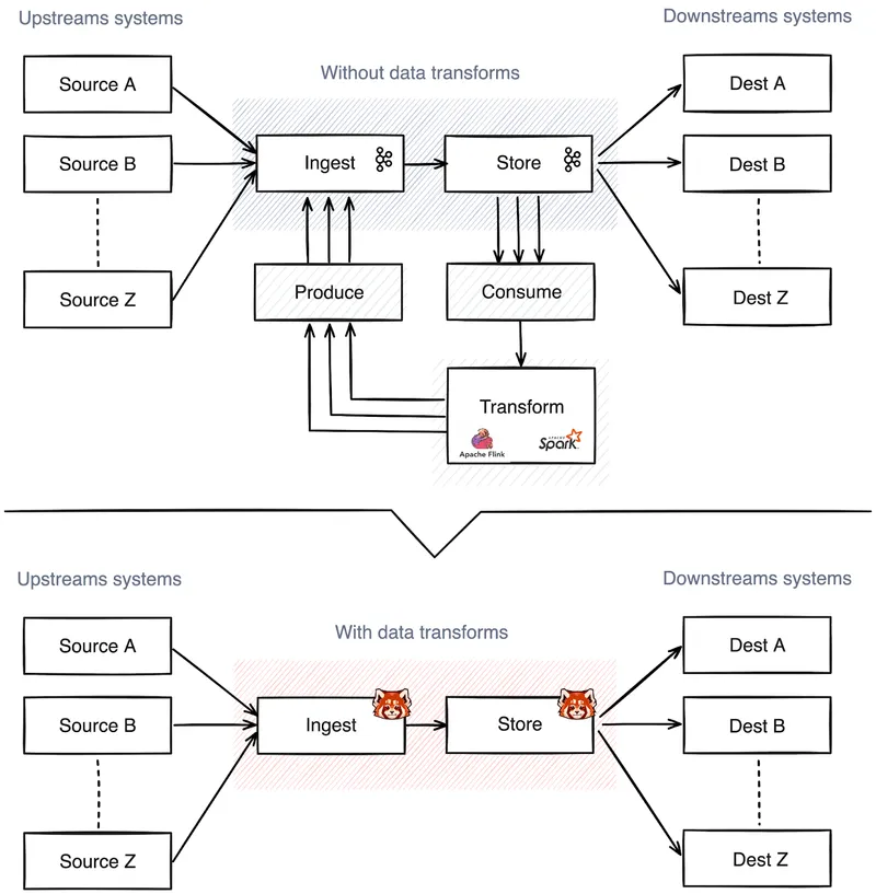
Data Transforms is a new inline processing option that was only available for self-hosted Redpanda deployments — until now!
We're happy to announce a private beta program for Data Transforms on Redpanda Cloud's Dedicated and BYOC options. Data Transforms promises to reduce "data ping-pong" between Redpanda and stream processing systems like Apache Flink® when running simple, stateless data processing operations.
The feature is powered by an in-broker WebAssembly (Wasm) engine, currently supporting Go and Rust, with other languages coming soon. Read more about how Data Transforms work in our docs.

Day-2 operations with Redpanda Cloud just became even easier, with more APIs for developers to hook into for automation. We recently announced a private beta program for cluster-scale CRUD API operations.
Today, we're adding more capabilities to the private beta, including the ability to programmatically create, read, update, and delete a range of new resources within each cluster. The new APIs are more tightly scoped to users, topics, access control lists (ACLs), and source and sink connectors.
Infrastructure-as-code tools like Terraform automate deployment workflows to scale operations and reduce human error. Building on the latest additions to our Cloud API, we're also opening a private beta program for a new Terraform provider for Redpanda Cloud! Please reach out to the Redpanda Customer Success team for access.
The choice is yours. For customers with data sovereignty and compliance requirements, we recently added new cloud provider regions for Redpanda Cloud. For BYOC customers only, we added:
For both BYOC and Dedicated customers, we also recently added:
We released high-throughput Tier 7 back in February with a 50,000 partition maximum. We're pleased to share that we are expanding this maximum by an additional 30% to 67,500 logical partitions, enabling customers to get more value and performance out of existing Redpanda clusters. Read more about cluster tiers on our docs.
That’s the latest for Redpanda Cloud, and there's more where that came from. Expect more updates throughout 2024 as we continue to jazz up Redpanda Cloud for developers while keeping security and reliability locked down for the enterprise.
Ready to get your data juices flowing? Start fast and scale to zero with Redpanda Serverless, or sign up for a free trial of Redpanda Cloud. You can also grab the free Community Edition from GitHub. If you have questions about the latest updates or want to chat with our team, join the Redpanda Community on Slack.
Chat with our team, ask industry experts, and meet fellow data streaming enthusiasts.

Highlights from the second day of Redpanda Streamfest 2025

Highlights from the first day of Redpanda Streamfest 2025

Cost-effective Cloud Topics, Google Cloud BigLake Iceberg catalogs, and SQL Server CDC
Subscribe and never miss another blog post, announcement, or community event. We hate spam and will never sell your contact information.